背景画像

company Profile

会社概要

社名
株式会社ten
事業内容
保育事業、福祉事業、医療事業
設立日
2017年7月28日
代表者
代表取締役 西村淳
電話番号
092-707-0399
法人番号
2290001078699( 経産省 , 国税庁 )
資本金
1,000万円
従業員数
530名(2025年8月時点)
関連会社
【子会社】 株式会社ten growth

本社所在地

〒810-0073
福岡県福岡市中央区舞鶴1丁目1-27

東京オフィス所在地

〒106-0032
東京都港区六本木1丁目3-41 アークヒルズサイド1階

取締役紹介

代表取締役社長

西村 淳

取締役兼事業本部長

橋本 佳代

取締役兼管理本部長

脇内 格

取締役兼経営企画室長

野元 和也

社外取締役

石橋 宜忠

監査役紹介

監査役

布施 圭一郎

社外監査役

堀 芳郎

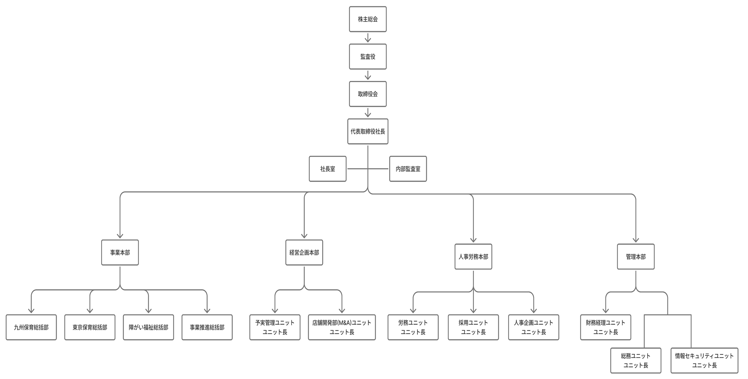
組織図

組織図